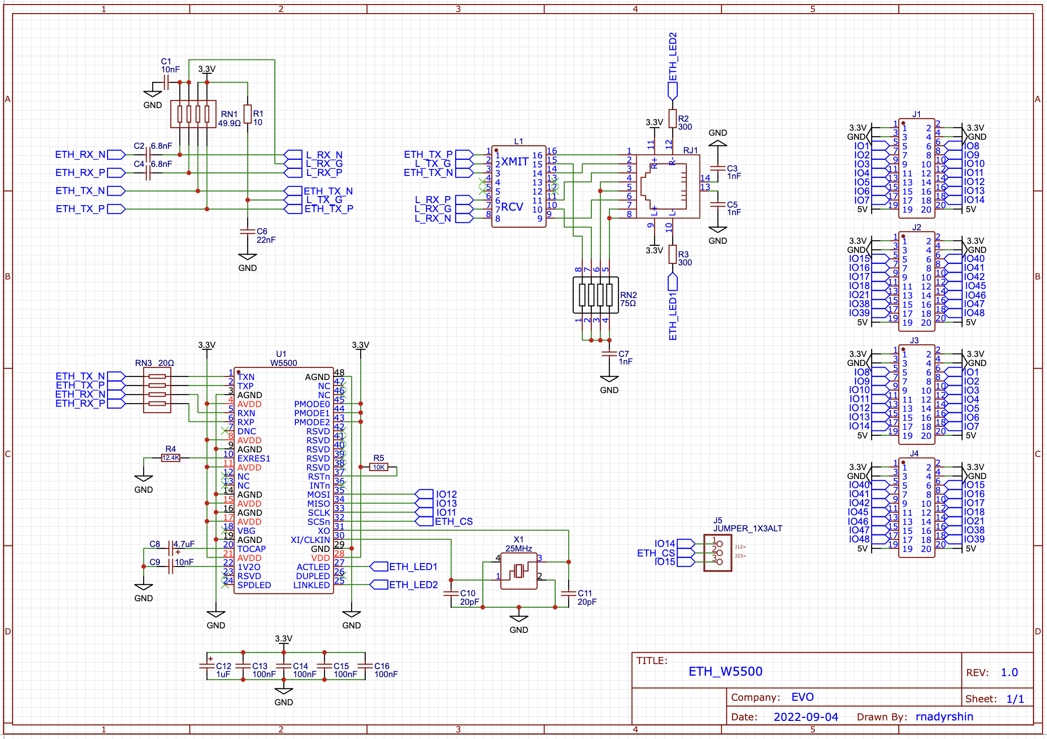
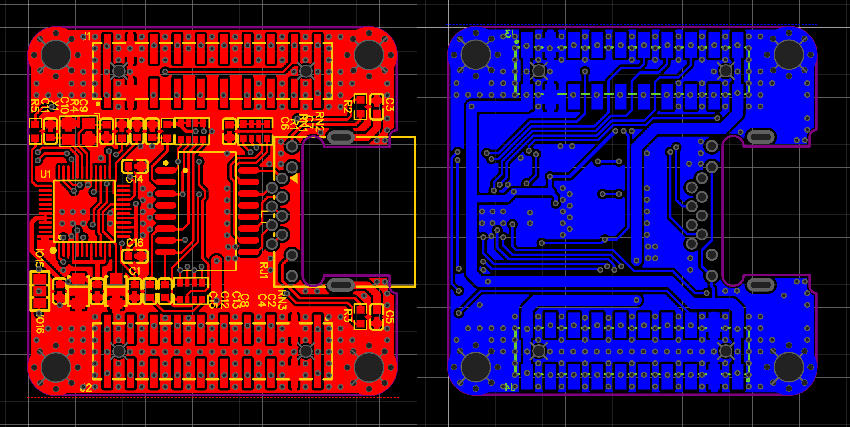
ETH_W5500 module
W5500 based Ethernet module for ESP32
The ESP32-S3 does not have an Ethernet MAC, so the module uses the popular WIZnet W5500 TCP-IP controller with an SPI interface. The binding connection diagram is a reference. Up to 2 such modules can be included in the assembly (by soldering jumper J5 in different positions for these modules). ESP-IDF (the official SDK from Espressif) already includes a driver for the W5500, which allows you to quickly get a ready-made network interface. The lwIP TCP-IP stack and the FreeRTOS RTOS are also already built into ESP-IDF, which will allow you to quickly start writing your network applications using sockets (or transfer software already written for another platform). In the ETH_W5500 module, I use a specific RJ45 connector that is lowered due to the height limitation. Such connectors do not contain transformers inside, therefore a separate assembly of L1 transformers is used.


