Sonocotta HiFi-ESP32 + W5500: Wired Audio Streaming IoT Gateway
ESP32 HiFi audio board with W5500 Ethernet for stable wired streaming, smart-home alerts, and multi-room IoT audio applications.
Author (Sonocotta)
Turning the HiFi-ESP32 board into a reliable network audio player with WIZnet W5500 Ethernet
🧩 COMPONENTS
| Type | Component | Description |
|---|---|---|
| MCU | Sonocotta HiFi-ESP32 (ESP32-WROVER/S3) | 8 MB PSRAM, integrated 32-bit PCM5100A DAC |
| Ethernet | W5500 Module (SPI Interface) | 10/100 Mbps hardware TCP/IP Ethernet controller |
| Power | USB-C 5 V input with analog LDO regulator | Noise-isolated power for DAC section |
| Software | ESPHome / Squeezelite-ESP32 / Arduino | Supports both Wi-Fi and Ethernet streaming |
| Accessories | 3D-printed case, RJ-45 connector, line-out cables | Case needs a small cutout for Ethernet port |
🎯 PROJECT DESCRIPTION
1️⃣ Overview
The Sonocotta HiFi-ESP32 is an ESP32-based high-fidelity audio board featuring a 32-bit stereo DAC (PCM5100A).
While Wi-Fi and Bluetooth are built-in, adding a WIZnet W5500 via SPI transforms it into a wired network audio gateway.
For environments where Wi-Fi congestion causes jitter or dropouts, this combination provides exceptional reliability for streaming or multi-room setups.
2️⃣ Design Highlights
SPI Interface: ESP32 ↔ W5500 (MOSI / MISO / CLK / CS)
Expansion Header: On-board header supports direct W5500 module connection
Power Isolation: Separate analog/digital grounds and LDO filtering reduce DAC noise
Buffering: 8 MB PSRAM allows stable network-to-audio streaming buffers
Case Consideration: Requires custom slot for the RJ-45 connector
⚙️ Engineering Tip
When integrating the W5500, start with SPI clock ≤ 40 MHz to avoid timing interference with the DAC’s I2S stream.
3️⃣ Firmware Example (ESPHome Configuration)
Works seamlessly with Home Assistant through ESPHome integration
Squeezelite-ESP32 firmware adds support for Spotify, AirPlay, and Bluetooth playback
4️⃣ Use Cases
| Scenario | Description |
|---|---|
| Smart-Home Audio | Integrate with Home Assistant to play voice notifications or TTS via Ethernet |
| Multi-Room Streaming | Stable, synchronized audio playback using wired W5500 connection |
| Audio System Upgrade | Add HiFi-ESP32 as a network input for amplifiers or powered speakers |
| Educational / Maker Use | Ideal for learning Ethernet, SPI, and streaming audio implementation |
📡 NETWORK BLOCK DIAGRAM
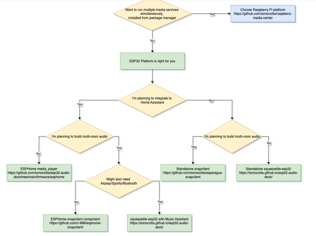
📘 Which device is right for me
📘 Which s/w is right for me
| Feature | Description |
|---|---|
| Board | Sonocotta HiFi-ESP32 |
| Supported IDEs | PlatformIO, Arduino, ESPHome, Home Assistant |
| Multimedia Firmware | Squeezelite-ESP32 (LMS / Spotify / AirPlay / Bluetooth) |
| Network | Wi-Fi + optional Ethernet (W5500) |
| Flashing Options | Web Installer, ESP Audio Dock Installer |
| Use Cases | Audio streaming, smart home voice alerts, multi-room playback |
PlatformIO allows tight integration of ESP32 I²S, SPI, and DAC driver tuning—ideal for testing audio timing, jitter, or low-noise power design.
When using the PCM5100A DAC, defining I2S_DATA, I2S_LRCK, and I2S_BCK pins is enough to get clean sound output immediately(Arduino IDE).
WEB
Play hourly chimes or bedtime messages automatically through Home Assistant automations.(ESPHome + Home Assistant)
📘 REFERENCE LINKS
🔗 Sonocotta HiFi-ESP32 on Tindie
🔗 HiFi-ESP32 Documentation – Sonocotta Site
🔗 ESP32 + W5500 Tutorial – Mischianti.org
💬 COMMENTS
The HiFi-ESP32’s analog section offers impressively clean line-out performance, making it a great board for audio noise evaluation.
When using W5500, case modification is required, and SPI CSn handling must be properly configured to prevent bus conflicts.
Sonocotta also supports open-source and educational projects — contact them for community discounts or sponsorship.
🏷️ TAGS
ESP32 W5500 Audio SmartHome Ethernet IoT Streaming

