W5500 + HR911105A 질문 있습니다.
W5500과 HR911105A를 이용한 이더넷 보드 제작 중, 특정 커패시터(C48) 누락 및 오작동(비연결 시 LED 활성화 및 통신 불가)의 원인 분석 요청
This is a question regarding a hardware error experienced by a user who built a PCB using the W5500 Ethernet controller and the HR911105A (RJ45 connector). The main points are summarized below:
[Key Summary]
"Request for cause analysis regarding the phenomenon of LED malfunctions and ping tests failing when the LAN cable is not connected after a specific capacitor (C48) was omitted during the W5500 Ethernet circuit design."
[Details]
Situation: Testing Ethernet communication using a custom-designed PCB combining the W5500 and HR911105A.
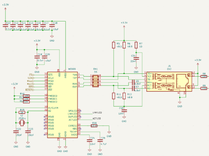
Problem: Capacitor C48, as shown in the schematic, was accidentally omitted during PCB design.
Main Symptoms:
When the LAN cable is not connected: The LINK LED lights up and the ACT LED blinks (abnormal operation).
When the LAN cable is connected: The network ping test fails.
Question: I want to determine whether the current communication failure and LED malfunction are due to a missing C48 capacitor, or if there are other design flaws.
[Note: Technical Background]
Typically, the capacitor in the center tap of an RJ45 transformer serves to eliminate noise and balance the signal. If this component is missing, the PHY chip will not be able to properly recognize the signal, which will very likely result in link-up errors (thinking a LAN cable is connected when it isn't) or data packet loss.
========================
W5500 이더넷 컨트롤러와 HR911105A(RJ45 커넥터)를 사용하여 PCB를 제작한 사용자가 겪고 있는 하드웨어 오류에 관한 질문입니다. 주요 내용을 요약하면 다음과 같습니다.
[핵심 요약]
"W5500 이더넷 회로 제작 중 특정 커패시터(C48)를 누락한 후, 랜선 미연결 상태에서 LED가 오작동하고 핑(Ping) 테스트에 실패하는 현상에 대한 원인 분석 요청"
[상세 내용]
상황: W5500과 HR911105A를 조합해 직접 설계한 PCB로 이더넷 통신 테스트 중.
문제 발생: 실수로 회로도에 있는 C48번 콘덴서(커패시터)를 PCB 제작 시 누락함.
주요 증상:
랜선 미연결 시: LINK LED가 켜지고 ACT LED가 깜빡거림 (비정상 동작).
랜선 연결 시: 네트워크 핑(Ping) 테스트가 실패함.
질문 요지: 현재 발생하는 통신 장애와 LED 오작동이 누락된 C48 콘덴서 때문인지, 아니면 다른 설계상의 결함 가능성이 있는지 확인하고자 함.
[참고: 기술적 배경]
보통 RJ45 트랜스포머의 센터 탭(Center Tap)에 들어가는 커패시터는 노이즈 제거와 신호의 평형을 맞추는 역할을 합니다. 이 부품이 누락되면 PHY 칩이 신호를 제대로 인식하지 못해 Link-up 오류(랜선이 없는데 연결된 것으로 착각)나 데이터 패킷 손실이 발생할 가능성이 매우 높습니다.
질문) 결국 문제는 콘덴서의 문제인가? 아니면, 그라운드 처리에 문제인가?
답변)
1. C48 콘덴서 부재의 영향
HR911105A 같은 통합형 RJ45 커넥터 내부 트랜스포머의 Center Tap에 연결되는 이 콘덴서는 단순히 노이즈를 거르는 용도가 아닙니다.
동작 원리: W5500의 PHY 송수신 신호는 디퍼런셜(Differential) 방식입니다. 트랜스포머의 센터 탭에 연결된 콘덴서는 고주파 노이즈가 흐를 수 있는 AC Ground 경로를 형성해줍니다.
증상 분석: 이 콘덴서가 없으면 신호의 기준 전위가 흔들리게 됩니다.
Ghost Link 현상: 랜선을 꽂지 않았는데도 Link LED가 켜지거나 ACT LED가 깜빡이는 것은 PHY 내부가 전기적 플로팅(Floating) 상태에서 노이즈를 유효한 신호로 오인하여 발생하는 전형적인 증상입니다.
통신 불가: 기준 전위가 잡히지 않으니 정상적인 데이터 패킷을 구분하지 못해 Ping 응답이 나갈 수 없습니다.
2. 그라운드(Ground) 처리 문제 확인
콘덴서를 실장한 후에도 문제가 이어진다면, 아래의 그라운드 설계를 체크해봐야 합니다.
Chassis Ground vs Digital Ground: RJ45의 쉴드(금속 외함)와 C48이 연결되는 Chassis Ground는 W5500의 Digital Ground와 완전히 분리되어 있어야 합니다. 보통 두 그라운드는 1kV 이상의 고압 캡이나 페라이트 비드 등으로 한 점(Single point)에서만 연결합니다.
신호 간섭: 만약 두 그라운드가 무분별하게 섞여 있다면, 외부 노이즈가 W5500 내부 로직으로 유입되어 통신 에러를 유발합니다.
팁: PCB 패턴이 이미 나와있다면, C48이 들어갈 자리에 캡을 세워서(Tombstone 방식)라도 연결해 보시길 권장합니다. 센터 탭 전위만 안정시켜도 Ghost Link 현상은 바로 사라질 것입니다.

