STM32+W5500以太网芯片配置实现MQTT通讯(二)
STM32 + W5500 이더넷 칩 설정을 통한 MQTT 통신 구현
Implementation of MQTT Communication via STM32 + W5500 Ethernet Chip Configuration (Part 2)
Title : Implementation of MQTT Communication via STM32 + W5500 Ethernet Chip Configuration (Part 2)
*(Original: STM32+W5500以太网芯片配置实现MQTT通讯(二))*
---
Key Content Summary
This article is the second part of a practical tutorial covering how to communicate using the MQTT protocol with an STM32 microcontroller and a W5500 Ethernet chip.
1. Hardware and Basic Setup
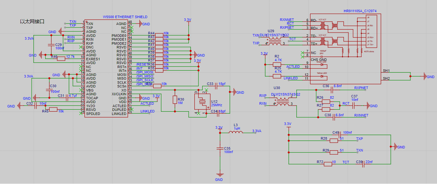
* Utilizing the W5500 Chip: The W5500 Ethernet chip, which supports a hardware TCP/IP stack, is connected to the STM32 via an SPI interface.
* Prerequisites: The guide assumes that the basic W5500 driver and Ping function implementation (covered in the previous post) are already completed.
2. Software Configuration and MQTT Porting
* Porting the MQTT Library: It explains the process of including the official MQTT source code in the project and configuring the header file paths.
* Application Layer Implementation: It creates `mqtt_app.c` and `mqtt_app.h` files to implement core functions:
* Connection Management: Establishes a TCP connection and then connects to the MQTT broker (server).
* Message Subscription: Subscribes to specific topics and processes (prints) data through a callback function (`messageArrived`) when a message is received.
* Message Publishing: Composes temperature data or time information in JSON format and sends it to the server periodically (every 10 seconds).
* Keep-Alive (Maintenance): Uses the `MQTTYield` function to maintain the heartbeat and continuously handle network events to ensure the connection remains active.
3. Server Setup and Experimental Results
* EMQX Broker: Configures a test environment by deploying an EMQX server locally or in the cloud.
* Operation Verification: Monitors the network initialization, successful MQTT connection, and the process of data publishing/receiving through a serial monitor log.
Conclusion
This post serves as a guide for developers looking to build stable, wired network-based IoT devices using the STM32 and W5500 combination, providing specific code examples and implementation procedures. It covers the entire process from library porting to periodic data reporting.
====
2026년 3월 3일 12시 56분 34초에 게시됨 · 786회 조회
====
이 글은 STM32 마이크로컨트롤러와 W5500 이더넷 칩을 이용해 MQTT 통신을 구현하는 방법을 설명한 IoT 실습 튜토리얼입니다.
이전 글에서 Ping 통신을 구현한 상태를 기반으로 MQTT 기능을 추가합니다.
(1) 시스템 구성
MCU: STM32
Ethernet 칩: W5500
통신 방식: SPI
프로토콜: MQTT
즉, STM32 + W5500 → MQTT 브로커와 IoT 메시지 통신 구조입니다.
(2) 구현된 주요 기능
글에서는 MQTT 클라이언트 기능을 다음과 같이 구현합니다.
① MQTT 연결 관리
MQTT 브로커와 연결
네트워크 연결 상태 관리
② Topic 구독 (Subscribe)
특정 Topic 메시지를 수신
메시지 수신 시 payload 출력
예:
| Topic: xxx Payload: xxx |
③ 메시지 발행 (Publish)
특정 Topic으로 메시지 전송
QoS 0 방식 사용 (최대 1회 전달)
예:
mqtt_publish(topic, payload) |
④ MQTT Keep Alive 처리
메인 루프에서 다음 함수를 호출해 연결 유지
MQTTYield(&client, 100); |
⑤ 주기적 데이터 전송
예시 코드에서는 10초마다 데이터 전송
예
| { "temp":25.5, "time":12345 } |
즉 IoT 센서 데이터를 MQTT로 전송하는 구조입니다.
3️⃣ 글의 핵심 목적
이 글의 목적은 다음입니다.
STM32 + W5500 기반 IoT 장치가 MQTT를 이용해 서버와 데이터를 주고받도록 구현하는 방법 설명
구체적으로는
1️⃣ W5500 기반 Ethernet 통신
2️⃣ MQTT 클라이언트 구현
3️⃣ IoT 데이터 송수신
을 단계적으로 설명합니다.
4️⃣ IoT 관점에서 의미
이 글이 보여주는 IoT 구조는 매우 전형적인 구조입니다.
| Sensor (STM32) ↓ W5500 Ethernet ↓ MQTT Broker ↓ Cloud / Server |
즉 유선 IoT 장치 → MQTT → 서버 구조입니다.
[FAQ]
Q) EMQX 가 무슨 역할을 하는 프로그램이야?
A)
EMQX는 사물인터넷(IoT) 환경에서 수많은 기기들이 서로 데이터를 주고받을 수 있게 해주는 'MQTT 브로커(Broker)' 프로그램입니다.
쉽게 비유하자면, 수만 명의 우체국 직원이 상주하며 전 세계에서 오는 편지를 실시간으로 분류해 정확한 주소로 배달해 주는 '초고속 디지털 우체국'과 같습니다.

