# STM32 Ethernet board
# STM32 Ethernet board
flux.ai is an AI-based PCB (Printed Circuit Board) design tool.
It is a completely different service from FLUX.1, an image generation AI.
"A browser-based EDA (Electronic Design Automation) tool for designing PCBs with AI"
Key Features
It is a browser-based electronic design tool that integrates schematic creation, component sourcing, circuit simulation, and PCB layout into a single tool. It supports a collaborative workflow through modern version control, comments, and real-time design reviews.
Through Copilot (an AI assistant), the AI performs the entire process, from circuit design and schematic creation to component selection and PCB layout. It proceeds by asking the user questions during the design process, such as, "This component is out of stock, but there are these alternatives. What should we do?"
Utilization Value from a WIZnet Perspective
It supports professional multilayer PCBs (up to 8 layers) used in IoT devices, wearables, and robots, and the Bill of Materials (BOM) reflecting actual inventory, pricing, and alternative components is always kept up to date. From WIZnet's perspective, it is a tool that can be used to design reference boards based on its own chips, such as the W5500 and W55RP20, or to expand the ecosystem by uploading WIZnet open projects based on flux.ai to the maker community. Its differentiating feature is that it is browser-based, making it easier to collaborate and lowering the barrier to entry compared to Altium and KiCad.
===
flux.ai는 AI 기반 PCB(인쇄회로기판) 설계 도구입니다.
이미지 생성 AI인 FLUX.1과는 전혀 다른 서비스입니다.
Flux.ai는 한마디로 "웹 브라우저에서 실행되는 협업형 AI 회로 설계(EDA) 플랫폼"입니다.
전통적인 회로 설계 도구(Altium, KiCad 등)가 PC에 설치해서 혼자 작업하는 방식이라면, Flux는 구글 문서(Google Docs)처럼 실시간으로 팀원과 공동 작업을 할 수 있다는 점이 가장 큰 차별점입니다.
핵심 기능
스케매틱 작성, 부품 소싱, 회로 시뮬레이션, PCB 레이아웃을 하나의 툴에서 통합적으로 처리하는 브라우저 기반 전자 설계 도구입니다. 현대적인 버전 관리, 댓글, 실시간 디자인 리뷰로 협업 워크플로우를 지원합니다.
Copilot(AI 어시스턴트)을 통해 회로 설계, 스케매틱 생성, 부품 선택, PCB 레이아웃까지 AI가 전 과정을 수행하며, 설계 도중 "이 부품이 품절인데 대안이 이런 것들이 있는데 어떻게 할까요?"처럼 사용자에게 질문하며 진행합니다.
W5500 관련 글이 flux.ai 에 25개 있습니다.
WIZnet 관점에서의 활용 가치
IoT 기기, 웨어러블, 로봇에 사용되는 전문적인 멀티레이어 PCB(최대 8레이어)를 지원하며, 실제 재고·가격·대안 부품을 반영한 BOM(부품 명세서)이 항상 최신 상태로 유지됩니다.
WIZnet 입장에서는 W5500, W55RP20 등 자사 칩을 기반으로 한 레퍼런스 보드 설계에 활용하거나, 메이커 커뮤니티에 flux.ai 기반 WIZnet 공개 프로젝트를 올려 생태계를 확장하는 데 쓸 수 있는 도구입니다. Altium, KiCad 대비 브라우저 기반이라 진입 장벽이 낮고 협업이 쉽다는 게 차별점입니다.
이 글상의 명령어들의 내용
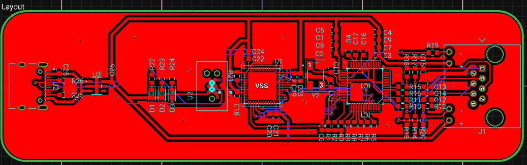
이 내용은 STM32L4 마이크로컨트롤러와 W5500 이더넷 컨트롤러를 결합한 하드웨어 보드 설계 명세서입니다.
이 보드는 현대적인 ARM Cortex-M4 코어를 기반으로 하며, 유선 인터넷 연결 기능이 필요한 IoT 프로젝트를 위해 설계되었습니다. 주요 내용을 요약하면 다음과 같습니다.
[Schematic]
[PCB]
1. 핵심 하드웨어 구성
메인 MCU (U1): STMicroelectronics의 STM32L443CCU6를 사용합니다. 저전력성능이 뛰어난 ARM Cortex-M4 프로세서입니다.
이더넷 컨트롤러 (IC1): 앞서 논의했던 WIZnet W5500이 탑재되어 하드웨어 기반의 안정적인 TCP/IP 통신을 담당합니다.
커넥터:
J1 (RJ45): 유선 LAN 케이블을 연결하는 포트입니다.
J2 (USB-C): 전원 공급 및 데이터 통신을 위한 최신 USB 타입 C 포트입니다.
U2 (SWD): 펌웨어 기록 및 디버깅을 위한 Tag-Connect 방식의 인터페이스입니다.
전원부 (U3): AP2112K LDO를 사용하여 외부 전원을 보드 내부에 필요한 3.3V로 변환합니다.
2. 주요 특징
컴팩트한 설계: 0603 사이즈의 LED와 SMD 부품들을 사용하여 소형화를 꾀했습니다.
시각적 피드백: 3개의 LED(D1, D2, D3)가 있어 전원 상태나 네트워크 활동 등을 표시할 수 있습니다.
정밀 클럭 (Y2): 20MHz 수정 발진기(Oscillator)를 사용하여 시스템 타이밍의 정확도를 높였습니다.
3. 프로젝트 정보
제작자: vasyl
라이선스: CC BY 4.0 (출처 표기 시 자유로운 수정 및 배포 가능)
용도: 안정적인 유선 네트워크가 필요한 산업용/가정용 IoT 기기 개발용.
결론적으로, 이 문서는 "STM32L4의 강력한 성능과 W5500의 안정적인 이더넷 기능을 하나로 합친 IoT 개발용 맞춤형 보드의 부품 리스트 및 설계 사양서"라고 이해하시면 됩니다.
[Q&A]
Q) flux.ai 의 경쟁 사이트들을 소개해 줘.
A)
서비스 | 핵심 강점 | Flux.ai와의 결정적 차이 |
|---|---|---|
EasyEDA | 생산 및 주문 연동 | AI 기능 부재, 커뮤니티 협업보다는 개인 작업 위주 |
Altium 365 | 엔터프라이즈급 신뢰성 | 매우 높은 비용, 무거운 설치형 소프트웨어 필요 |
Upverter | 웹 기반 협업의 조상 | 최근 업데이트가 뜸하며 Flux보다 현대적이지 않음 |
JITX | 코드 기반 자동 설계 | 시각적 설계보다 프로그래밍 능력이 중요함 |
AI 및 자동화 특화 경쟁자
JITX:
특징: "회로를 그리는 대신 코딩한다"는 개념의 툴입니다. 소프트웨어 코드를 짜면 회로가 자동으로 생성됩니다.
Flux와의 차이: Flux가 AI 채팅으로 도움을 준다면, JITX는 설계 방식 자체를 자동화(Generative Design)하려는 시도를 합니다. 전문가용에 가깝습니다.
Quark.ai:
특징: 데이터시트를 해석하여 자동으로 부품 라이브러리를 생성하거나 회로 연결을 제안하는 AI 기능을 강조합니다.

