Wiznet makers

bruno

Published November 30, 2022 ©

148 UCC

14 WCC

33 VAR

0 Contests

0 Followers

0 Following

Original Link

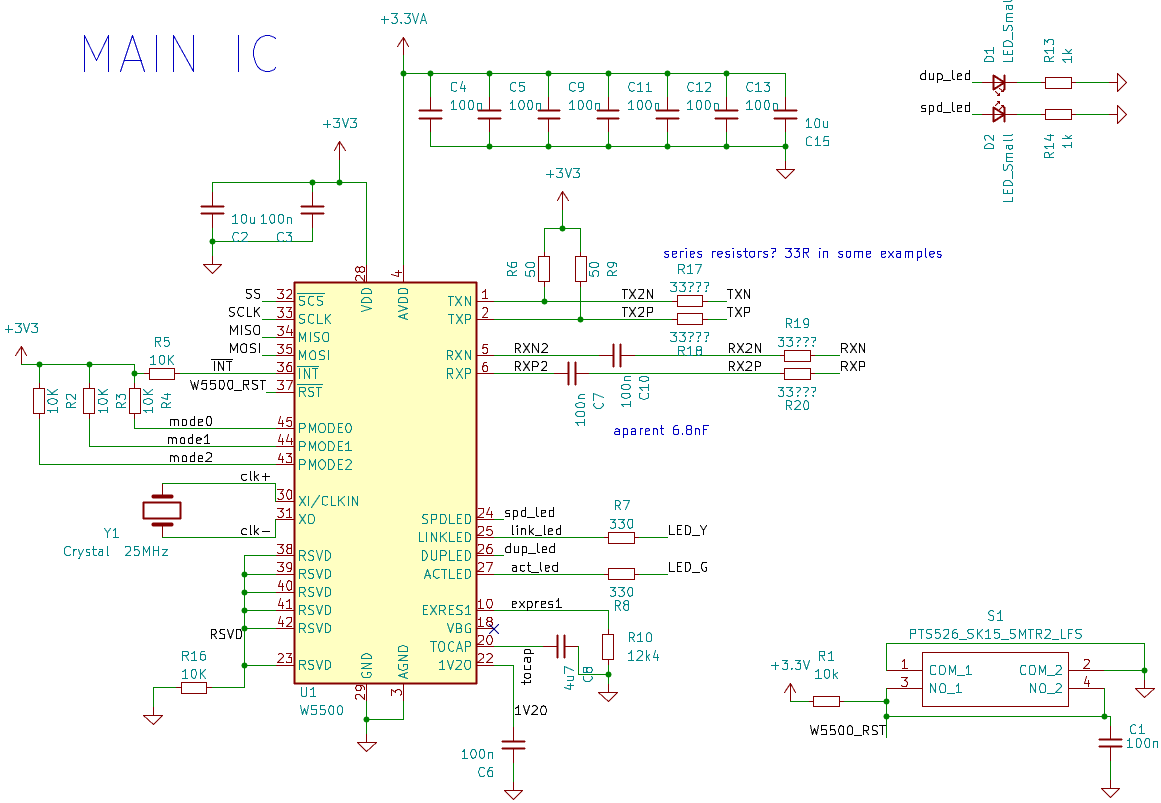
Circuit/Layout preview please W5500 Ethernet board

W5500

COMPONENTS
PROJECT DESCRIPTION
Documents
Comments Write