The Hammer 900Mhz LoRa Meshtastic 1 Watt Board
1 W LoRa + WIZnet W5500 Ethernet, optional PoE for single-cable outdoor installs. A stable, long-range Meshtastic/MQTT backhaul node.

Software Apps and online services
소개
The Hammer는 미국 텍사스의 Broken Circuit Ranch에서 개발한 1W 출력 LoRa Meshtastic 보드입니다.
일반적인 LoRa 보드가 밀리와트(mW) 단위의 출력만 제공하는 반면, The Hammer는 최대 1W 출력을 지원하여 장거리 무선 메시 네트워크 구축에 탁월한 성능을 발휘합니다.
이 제품은 2025년 8월 GitHub을 통해 회로도, README, 펌웨어가 공개되며 메이커 및 오픈소스 커뮤니티에서 빠르게 주목을 받았습니다. 오픈소스 하드웨어답게, 사용자는 GitHub에서 보드 도면, 펌웨어 빌드, 예제 코드까지 확인하고 직접 확장할 수 있습니다.
주요 특징
- 강력한 출력: 최대 1W 송신 전력 지원 → 수 km~수십 km까지 안정적인 LoRa 통신 가능
- 실외 설치 최적화: 방수 인클로저와 호환되며, 옥상·타워 등 실외 설치에 적합
- PoE 지원: Power over Ethernet 옵션을 통해 전원과 데이터 동시 전송 가능
- 다양한 확장성:
- SMA 커넥터(900MHz 안테나/필터 연결)
- uFL 커넥터(2.4GHz Wi-Fi/Bluetooth 확장)
- GPS 모듈 옵션(사전 설치 및 테스트 완료 제공)
- 시각적 편의성: 0.96" I²C OLED 디스플레이를 통한 상태 및 디버그 출력
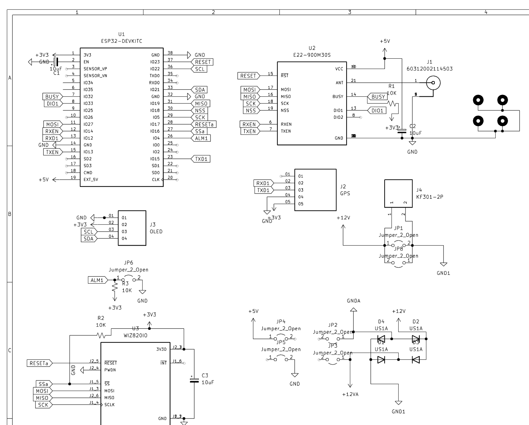
BCRHammer ESP32와 WIZnet W5500
The Hammer 시리즈에는 ESP32 기반 BCRHammer 보드도 포함되어 있으며, 여기에는 WIZnet W5500 이더넷 컨트롤러가 탑재되어 있습니다.
- LoRa 연결: EBYTE E22 모듈 기반, VSPI 버스 사용
- Ethernet 연결: W5500 + RJ45로 안정적인 10/100BaseT 통신 제공
- PoE 경로 지원: PoE 인젝터 연결 시 단일 케이블 설치 가능 (802.3af/at 여부는 별도 확인 권장)
- Meshtastic 통합: 사전 플래시된 펌웨어를 통해 오프그리드 메시징 및 MQTT 게이트웨이 활용 가능
즉, 단순한 무선 노드를 넘어서, 유선 네트워크와 연결된 메시 게이트웨이로 확장할 수 있다는 점이 큰 강점입니다.
하드웨어 구성 (핵심 핀맵)
- ESP32 MCU: Host 컨트롤러
- LoRa (E22): VSPI (SCK=5, MISO=19, MOSI=27, CS=18)
- Ethernet (W5500): HSPI (CS=16, SCK=5, MISO=19, MOSI=27, RST=17)
- OLED: I²C (SDA=21, SCL=22)
- 전원 입력: PoE 인젝터(최대 40V DC) 또는 12V 단자
※ 일부 초기 가이드 문서와 핀맵이 상이할 수 있으므로, 실제 보드 실크스크린/회로도를 기준으로 확인하는 것이 권장됩니다.
소프트웨어 및 펌웨어
Meshtastic 펌웨어: Android/iOS 앱 또는 웹 UI에서 설정 가능
커스텀 펌웨어 (Arduino/PlatformIO):
radio_task
: LoRa 송수신 및 큐 처리eth_task
: W5500 소켓 I/O (MQTT/HTTP)watchdog_task
: 링크 및 전원 모니터링, 자동 복구config_task
: 지역·채널·IP 설정
현재 보드 리비전에서는 Meshtastic Ethernet 백홀 기능이 개발 중(Work-in-Progress) 단계임이 명시되어 있으며, 이더넷 연동 시 사용자 검증이 필요합니다.
빠른 시작
- SMA 커넥터에 지역 주파수에 맞는 LoRa 안테나 연결
- 이더넷(RJ45) 케이블을 스위치/라우터에 연결 (옵션)
- PoE 인젝터 또는 12V 단자로 전원 공급
- Meshtastic 펌웨어 플래시 (Flasher, Arduino IDE, PlatformIO 사용 가능)
- 앱/웹 UI에서 지역, 채널, 출력 전력, IP 설정
- 가까운 노드와 연결 테스트 후, 점차 거리와 장애물을 확장
블록 다이어그램
적용 가치
- 농업/산업 현장: 넓은 지역의 센서 데이터 수집 및 제어
- 재난 대응: 통신망이 붕괴된 환경에서 비상 메시 네트워크 확보
- 이벤트/축제 현장: 임시 네트워크 구축
- 타워 리피터: 광역 메시 네트워크 중계
References
- Product page (Broken Circuit Ranch)
- Hackaday project
- GitHub: Board, schematic, README
- GitHub: Vendor’s Meshtastic fork