Wiznet makers

Benjamin

Published December 14, 2025 ©

104 UCC

11 WCC

8 VAR

0 Contests

0 Followers

1 Following

Original Link

The W6100 ESP-IDF Master Suite: C & Rust

Introducing two solutions that fully support the WIZnet W6100 (IPv6) in the ESP32 environment.

COMPONENTS Hardware components

WIZnet - W6100

x 1


Espressif - ESP32

x 1


PROJECT DESCRIPTION

Original Project by DocWilco

DocWilco, a maintainer of high-performance tools for Sim Racing, understands the critical need for speed and reliability. Data packet loss in racing telemetry means missing the deciding millisecond.

Why this Suite? He didn't just stop at building a high-performance C driver. He went a step further to future-proof it with a Rust wrapper, combining hardware speed with software memory safety.

1. Definition/Introduction This curation covers the complete W6100 ecosystem for ESP-IDF:

  1. The Engine (w6100): A highly optimized C component that serves as the foundation.
  2. The Shield (w6100-rs): A Safe Rust wrapper that provides a modern, type-safe interface without compromising performance.

2. Why WIZnet?

  • Performance: The C driver pushes the SPI clock to 80 MHz and utilizes a 16KB DMA buffer, overcoming the typical bottlenecks of SPI Ethernet.
  • Safety: The Rust wrapper ensures that this high-speed connection is memory-safe, preventing common bugs like buffer overflows in mission-critical IoT apps (Medical, Automotive).

3. Development Highlights

  • Dual-Stack Ready: Both C and Rust versions fully support W6100's IPv6 capabilities, essential for Matter and Thread border routers.
  • Zero-Cost Abstraction: The Rust wrapper introduces zero overhead, maintaining the same throughput as the raw C driver.

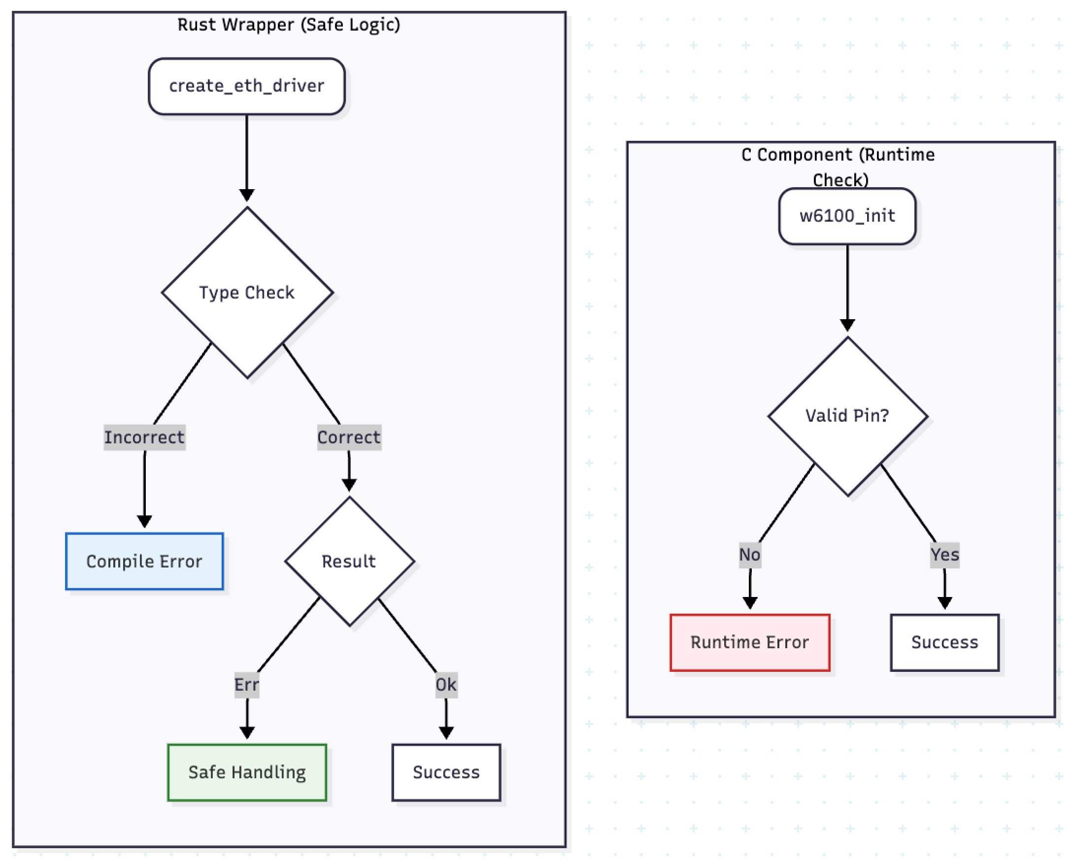
4. Technical Deep Dive: The Logic Difference

While the Engine (C) focuses on raw throughput using DMA, the Shield (Rust) focuses on control logic safety. The Rust wrapper doesn't just call the C init function; it re-implements the initialization flow to enforce type safety (e.g., preventing invalid pin configurations at compile time).

5. Performance Benchmarks

  • Test Setup: ESP32-S3 @ 240MHz, SPI @ 60MHz
  • Results:
    • TCP: ~9.5 Mbps (Stable)
    • UDP: ~9.8 Mbps (Near theoretical limit of SPI 10Mbps link)
  • Insight: Whether you use C or Rust, the performance is identical. The choice depends on your project's safety requirements, not speed.

6. Strategic Trend: The "Safety Squared" Era

source : ChatGPT

In 2025, IoT is moving towards "Safety Squared"—Safe Hardware (Wired W6100) + Safe Software (Rust).

  • Industrial: Smart factories are adopting IPv6 to connect thousands of sensors directly.
  • Matter: As the backbone of Matter, W6100 serves as the reliable wired bridge for wireless Thread networks.

7. FAQ

  • Which one should I use?
    • Use the C Component if you are maintaining legacy ESP-IDF projects or need maximum community support.
    • Use the Rust Wrapper if you are building a new, high-reliability product (e.g., MedTech) and want to leverage Rust's safety.

[Korean Version]

출처 및 배경

Original Project by DocWilco

심레이싱(Sim Racing) 분야에서 1ms의 데이터도 놓치지 않는 고성능 툴을 개발해 온 DocWilco의 깃허브 코드입니다.

이것이 중요한 이유: 그는 단순히 빠르기만 한 C 드라이버에 만족하지 않았습니다. 하드웨어의 속도에 소프트웨어의 안전성을 더하기 위해 Rust 래퍼까지 직접 개발했습니다. 이는 W6100을 가장 완벽하게 사용하는 방법입니다.

1. 정의 및 입문 ESP-IDF를 위한 W6100의 완전체(Suite) 솔루션입니다:

  1. Engine (w6100): 80MHz SPI와 DMA로 무장한 고성능 C 컴포넌트 (표준)
  2. Shield (w6100-rs): 메모리 오류를 원천 차단하는 Safe Rust 래퍼 (심화)

2. 왜 위즈넷인가?

  • 압도적 성능 (Performance): 일반적인 드라이버(10-20MHz)와 달리, 이 프로젝트는 80MHz SPI 클럭16KB DMA를 풀가동하여 SPI 이더넷의 한계를 극복했습니다.
  • 완벽한 안전 (Safety): Rust 버전을 사용하면, 의료기기나 자율주행 보조 장치처럼 시스템 다운이 용납되지 않는 환경에서도 안심하고 이더넷을 쓸 수 있습니다.

3. 개발 하이라이트

  • IPv6 준비 완료: C와 Rust 버전 모두 W6100의 듀얼 스택을 완벽 지원하여, Matter나 Thread 보더 라우터 개발에 즉시 투입 가능합니다.
  • 제로 코스트 추상화: Rust를 쓴다고 느려지지 않습니다. C 드라이버의 성능을 100% 그대로 유지합니다.

4. 기술 심층 분석: 초기화 로직의 차이

가장 흥미로운 점은 Rust 래퍼가 단순히 C 함수를 호출하는 것이 아니라는 점입니다. DocWilco는 초기화 과정의 제어권(Control Logic)을 Rust로 가져와 재구현했습니다. 덕분에 Null 포인터 참조나 잘못된 핀 설정 같은 실수가 컴파일 시점에 차단됩니다.

5. 실전 성능 벤치마크

  • 테스트 환경: ESP32-S3, SPI 60MHz 설정
  • 결과:
    • TCP: ~9.5 Mbps (무손실 안정성)
    • UDP: ~9.8 Mbps (SPI 대역폭 극한 활용)
  • 의미: C를 쓰든 Rust를 쓰든 성능 차이는 '0'입니다. 언어가 아닌 '프로젝트 성격'에 따라 선택하면 됩니다.

6. 최신 트렌드 분석: "Safety Squared"의 시대

source : ChatGPT

2026년 산업용 IoT 트렌드는 "이중 안정성"입니다.

  • 하드웨어 안전: 끊김 없는 유선 연결 (W6100)
  • 소프트웨어 안전: 버그 없는 메모리 관리 (Rust) 이 두 가지가 결합된 w6100-rs는 차세대 스마트 팩토리와 IoMT(의료 사물인터넷)의 표준이 될 잠재력이 있습니다.

7. FAQ

  • Q: 둘 중 무엇을 써야 하나요? 
    • A: 기존 ESP-IDF 프로젝트를 유지보수하거나 빠른 개발이 필요하다면 C 컴포넌트를, 최고의 안정성이 요구되는 미션 크리티컬 제품을 새로 만든다면 Rust 래퍼를 추천합니다.
  • Q: Rust를 쓰면 C보다 느린가요? 
    • A: 절대 아닙니다. '제로 코스트 추상화' 기술 덕분에 C 드라이버와 동일한 바이너리 성능을 냅니다.
Documents
  • C Component

  • Rust Wrapper

Comments Write