Artificial Intelligence for Congenital Heart Disease Screening
A study on large-scale CHD screening using AI-based heart sound analysis, transmitting data via STM32 and W5100 Ethernet for deep learning classification.
📌 Overview
This project is a study on large-scale screening for congenital heart disease (CHD) using an AI-based heart sound analysis system. Heart sound data collected with an electronic stethoscope are transmitted from an embedded system based on STM32 + Ethernet (W5100) to an upper-level computing platform, where diseases are automatically classified using deep learning models (RNN/CNN). The system aims to provide a low-cost, highly scalable diagnostic support solution that can be deployed even in regions with limited medical infrastructure.
📌 Features
- AI-Based Heart Sound Diagnosis
- Automatic classification of major CHD types such as ASD, VSD, and PDA
- Achieves up to approximately 90% accuracy using an RNN-based model
- Large-Scale Screening Validation
- Real-world field screening conducted on 518,258 individuals
- Low-Cost Hardware Configuration
- STM32 microcontroller combined with an Ethernet network
- Field-Oriented Design
- Portable, low-power operation with real-time data acquisition and transmission
📌 System Architecture
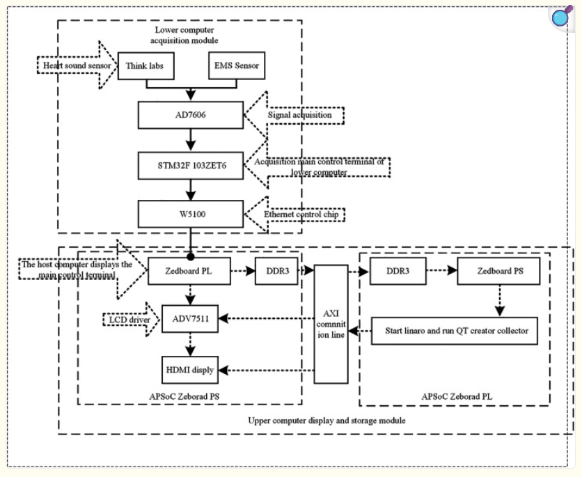
The system adopts a clearly separated two-layer architecture, consisting of a lower embedded acquisition system (Lower Computer) and an upper processing and visualization system (Upper Computer).
This structure is designed to appropriately distribute responsibilities—ensuring stable medical signal acquisition, reliable data transmission, and high-performance AI processing—according to each layer’s purpose.
Lower Computer
- Sensor Layer
- Heart Sound Sensor
- EMS Sensor
→ Collect heart sounds and other biosignals from the human body in analog form
- Signal Preprocessing and Conversion
- Sensor signals are conditioned using a ThinkLabs module
- Multi-channel analog signals are converted into digital data using the AD7606 ADC
- Main Control MCU
- STM32F103ZET6
- Handles ADC data acquisition and packet construction
- Manages data processing for Ethernet transmission
- Network Interface
- W5100 Ethernet Controller
- Connected to the STM32 via SPI
- Performs TCP/IP communication at the hardware level
- Reliably transmits collected medical data to the upper system
Upper Computer
- APSoC-Based Processing Platform
- ZedBoard (Zynq APSoC)
- Composed of a Processing System (PS) and Programmable Logic (PL)
- Data Reception and Buffering
- Receives data from the lower system via Ethernet
- Stores and shares data in DDR3 memory
- AI Processing and Application Execution
- Runs on a Linux (Linaro)–based environment
- Executes Qt-based UI and data acquisition/analysis applications
- Performs heart disease classification and diagnostic assistance using AI models
- Display Output
- ADV7511 HDMI transmitter
- Connects to LCD drivers and HDMI displays
- Visualizes real-time waveforms and analysis results
- Internal Interfaces
- Data exchange between PS and PL via AXI interconnects
This architecture clearly separates medical signal acquisition, transmission, and analysis, ensuring scalability and system reliability.
📌 Role and Application of the W5100
In this study, the W5100 Ethernet controller plays a core networking role.
- Handles wired Ethernet data transmission on the STM32-based embedded board
- Reliably delivers real-time heart sound and ECG data to the upper-level computer
- Implements TCP/IP communication while minimizing MCU resource usage
- Contributes to the high reliability and low latency required in medical environments
📌 WIZnet Strategic Value
This project is a representative example of an Ethernet-based medical IoT system.
WIZnet’s W5500 hardware TCP/IP Ethernet chip can provide stable and reliable data transmission for STM32- and ESP32-based medical and healthcare devices, and it can serve as a practical reference for AI-assisted diagnostic devices and remote healthcare platforms like the system presented in this study.
📌 Summary
This study is a successful example of large-scale screening for congenital heart disease by combining AI-based heart sound analysis with an Ethernet-based embedded system.
The architecture using STM32 and Ethernet (W5100) serves as a strong reference model for low-cost, high-reliability medical IoT design.
WIZnet Ethernet solutions have significant potential to expand as core network infrastructure in next-generation smart healthcare devices.
📌 Overview
본 프로젝트는 AI 기반 심음(Heart Sound) 분석 시스템을 이용해 **선천성 심장질환(CHD)**을 대규모로 스크리닝하는 연구이다. 전자 청진기로 수집한 심음 데이터를 STM32 + Ethernet(W5100) 기반 임베디드 시스템에서 상위 컴퓨팅 플랫폼으로 전송하고, 딥러닝(RNN/CNN) 모델을 통해 질환을 자동 분류한다. 이 시스템은 의료 인프라가 부족한 지역에서도 활용 가능한 저비용·고확장성 진단 보조 솔루션을 목표로 한다.
📌 Features
- AI 심음 진단
- ASD, VSD, PDA 등 주요 CHD 유형 자동 분류
- RNN 기반 모델로 최대 약 90% 정확도 달성
- 대규모 스크리닝 검증
- 518,258명 대상 실제 현장 스크리닝 수행
- 저비용 하드웨어 구성
- STM32 마이크로컨트롤러 + Ethernet 네트워크
- 현장 친화적 설계
- 이동형·저전력·실시간 데이터 수집 및 전송
📌 System Architecture
해당 시스템은 하위 임베디드 수집 시스템(Lower Computer) 과 상위 처리·표시 시스템(Upper Computer) 으로 명확히 분리된 2-계층 구조를 가진다.
이 구조는 의료 신호의 안정적 수집, 신뢰성 있는 전송, 고성능 AI 처리를 목적에 맞게 분담하도록 설계되었다.
하위 시스템 (Lower Computer)
- 센서 계층
- 심음 센서(Heart Sound Sensor)
- EMS 센서
→ 인체에서 발생하는 심음 및 생체 신호를 아날로그 형태로 수집
- 신호 전처리 및 변환
- ThinkLabs 모듈을 통해 센서 신호 정형
- AD7606 ADC를 사용해 다채널 아날로그 신호를 디지털 데이터로 변환
- 메인 제어 MCU
- STM32F103ZET6
- ADC 데이터 수집 및 패킷 구성
- Ethernet 전송을 위한 데이터 처리 담당
- 네트워크 인터페이스
- W5100 Ethernet 컨트롤러
- STM32와 SPI로 연결
- TCP/IP 통신을 하드웨어 레벨에서 처리
- 수집된 의료 데이터를 안정적으로 상위 시스템으로 전송
상위 시스템 (Upper Computer)
- APSoC 기반 처리 플랫폼
- ZedBoard (Zynq APSoC)
- PS(Processing System)와 PL(Programmable Logic)로 구성
- 데이터 수신 및 버퍼링
- Ethernet을 통해 하위 시스템으로부터 데이터 수신
- DDR3 메모리에 데이터 저장 및 공유
- AI 처리 및 애플리케이션 실행
- Linux(Linaro) 기반 환경
- QT 기반 UI 및 데이터 수집·분석 프로그램 실행
- AI 모델을 통한 심장 질환 분류 및 보조 진단 수행
- 디스플레이 출력
- ADV7511 HDMI 트랜스미터
- LCD 드라이버 및 HDMI 디스플레이 연결
- 실시간 파형, 분석 결과 시각화
- 내부 인터페이스
- AXI 인터커넥트를 통해 PS–PL 간 데이터 교환
이 구조는 의료 신호 수집–전송–분석을 명확히 분리해 확장성과 안정성을 확보한다.
📌 Role and Application of the W5100
본 연구에서는 W5100 Ethernet 컨트롤러가 핵심 네트워크 역할을 수행한다.
- STM32 기반 임베디드 보드에서 유선 Ethernet 데이터 전송 담당
- 실시간 심음·ECG 데이터를 상위 컴퓨터로 안정적으로 전달
- MCU 자원을 최소로 사용하면서 TCP/IP 통신 구현
- 의료 환경에서 요구되는 신뢰성·지연 최소화에 기여
📌 WIZnet Strategic Value
이 프로젝트는 Ethernet 기반 의료 IoT 시스템의 대표 사례다.
WIZnet의 W5500 하드웨어 TCP/IP Ethernet 칩은 STM32·ESP32 기반 의료·헬스케어 장비에서 안정적인 데이터 전송을 제공할 수 있으며,
본 연구와 같은 AI 진단 보조 장치·원격 의료 플랫폼에서 실질적인 레퍼런스로 활용 가능하다.
📌 Summary
본 연구는 AI 심음 분석 + Ethernet 임베디드 시스템을 결합해 선천성 심장질환을 대규모로 스크리닝한 성공적인 사례다.
STM32와 Ethernet(W5100)을 활용한 구조는 저비용·고신뢰 의료 IoT 설계의 좋은 참고 모델이 된다.
WIZnet Ethernet 솔루션은 이러한 차세대 스마트 헬스케어 기기에서 핵심 네트워크 인프라로 확장 가능성이 크다.

