ahoy
Ahoy(AhoyDTU)
📌 Overview
Ahoy (AhoyDTU)는 태양광 인버터(Hoymiles 마이크로인버터)와 무선(RF)로 통신해, 발전 데이터(전력/전류/일일 발전량 등)를 수집하고 출력 제한(Zero Export 등) 같은 제어 파라미터까지 설정할 수 있게 해주는 오픈소스 DTU(데이터 수집·전송 장치) 프로젝트입니다.
사용자는 수집된 값을 **웹 UI(브라우저)**로 보거나, MQTT 또는 JSON 인터페이스로 외부 시스템(예: Home Assistant, EMS, 서버)과 연동할 수 있습니다.
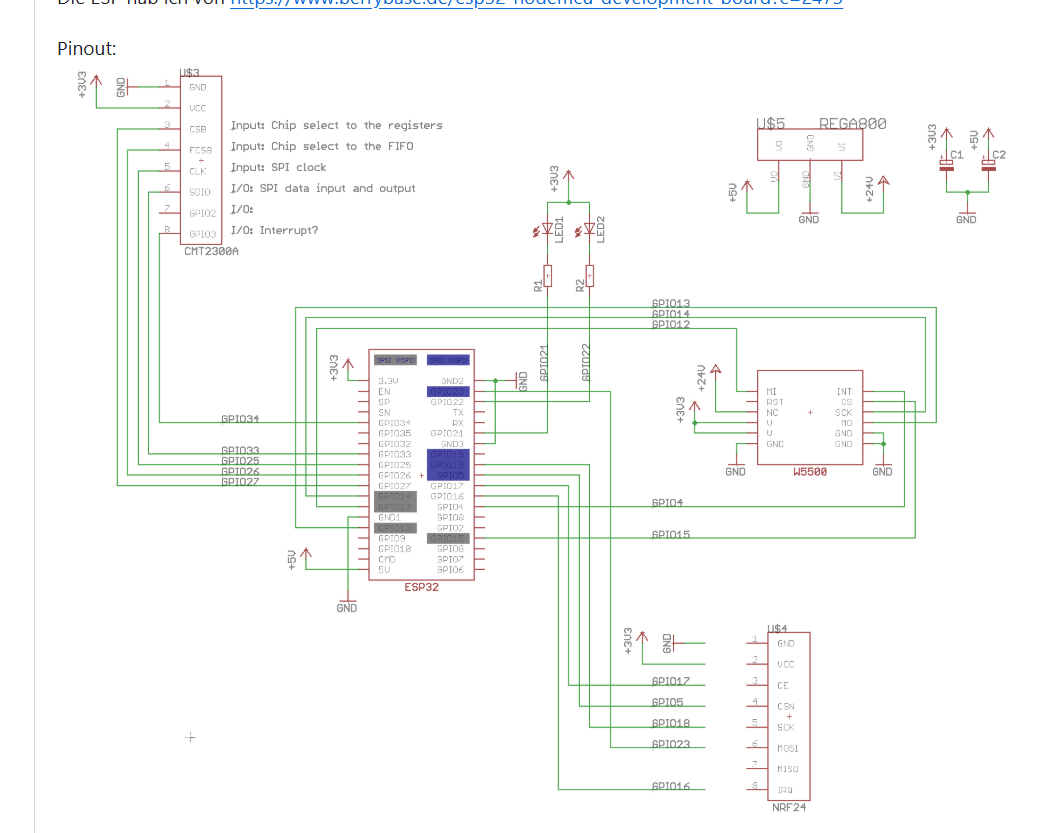
ESP8266/ESP32/Raspberry Pi 등 여러 하드웨어에서 구동되는 점이 특징이며(커뮤니티 이슈 템플릿에도 명시), 유선 이더넷(예: ESP32 + W5500) 구성에 대한 사용자 수요/사례가 이슈로 반복 확인됩니다.
📌 Features
실시간 발전 모니터링 + 제어(출력 제한 등)
- 인버터의 실시간 값(전력/전류/일일 발전량 등)을 읽고, 전력 제한 같은 설정을 조정.
웹 UI + MQTT + JSON 연동
- 브라우저 기반 UI로 즉시 확인 가능하고, MQTT/JSON으로 외부 자동화·대시보드·서버에 붙이기 쉬움.
멀티 플랫폼(ESP8266/ESP32/RPi) 지원
- 저비용 ESP8266부터 성능 여유 있는 ESP32, 라즈베리파이까지 선택 폭이 넓음.
유선 이더넷(ESP32 + W5500) 구성 수요 및 펌웨어/설정 논의가 활발
- “ESP32 30 pins + W5500 ETH firmware” 같은 구체 표현이 이슈 본문에 등장(사용자가 실제로 해당 조합을 쓰고 있음).
릴리스가 지속적으로 업데이트되는 장기 운영형 프로젝트
- 최신 릴리스가 2025-08-12에 게시(예: v0.8.156)되어 유지보수 흐름이 확인됨.
📌 System Architecture
구성 요소
- MCU 보드(ESP8266/ESP32 또는 Raspberry Pi): DTU 펌웨어 실행, 데이터 처리/연동
- RF 모듈(nRF24L01+ 계열): Hoymiles 인버터와 무선 통신(데이터 수집/제어 메시지 송수신)
- 네트워크 인터페이스
- Wi-Fi(기본) 또는 **이더넷(예: ESP32 + W5500)**을 통해 LAN에 접속
- 로컬/원격 서비스
- 웹 UI(HTTP): 사용자가 브라우저로 접속해 모니터링/설정
- MQTT 브로커: 홈오토메이션/EMS/서버로 데이터 발행(Topic/브로커 설정 필요)
- JSON 인터페이스: 외부 프로그램이 API 형태로 조회/연동
데이터 흐름
인버터 ↔ (RF) ↔ AhoyDTU(ESP/RPi) → (LAN: Wi-Fi 또는 Ethernet) →
- (A) 브라우저(Web UI)
- (B) MQTT 브로커 → Home Assistant/대시보드/서버
- (C) JSON API 소비자(스크립트/서버/분석 파이프라인)
📌 Role and Application of the WIZnet's Chip
사용된 WIZnet 칩: W5500
네트워크에서의 역할
- AhoyDTU 장치가 Wi-Fi 대신(또는 보완으로) 유선 이더넷 LAN에 붙기 위한 Ethernet 컨트롤러(SPI 기반) 역할
- 이를 통해 AhoyDTU의 웹 UI(HTTP 접속), MQTT 송신, JSON API 제공 같은 상위 기능이 “유선망”에서도 동작 가능(프로토콜 자체는 프로젝트가 제공).
W5500을 사용하는 이유
- 프로젝트 공식적으로 W5500을 “필수”로 채택했다는 명시는 현재 공개 자료에서 직접 확인되지 않지만, v0.8.140 릴리스에서 Ethernet 코드가 통합된 점은 “유선 네트워크 옵션을 오피셜 빌드에서 지원하려는 방향성”을 보여 줍니다.
- W5500은 MCU에 SPI로 손쉽게 이더넷을 추가할 수 있어, Wi-Fi가 불안정하거나 차폐/거리/혼잡이 있는 환경에서 연결 안정성을 기대하는 사용자가 선택하는 경향
“Ahoy 프로젝트가 W5500을 필수 구성으로 공식 고정 채택했다”까지는 확인되지 않으며, ESP32 + W5500 조합은 사용자 구성/펌웨어 변형(ETH firmware 등) 형태로 주로 논의되고 있습니다.
Github Issue
#886 https://github.com/lumapu/ahoy/issues/886
테스트용으로 WiFi를 사용하고 있지만 실제 설치에서는 LAN이 더 선호된다는 의견
ESP32 + W5500 사용 계획중
ESP32 + W5500을 이용하여 실제 사용한 사례
#1049 https://github.com/lumapu/ahoy/issues/1049
#1506 https://github.com/lumapu/ahoy/issues/1506
사용자가 직접 하드웨어를 구성해 W5500을 ESP32에 연결하여 사용하는 사례도 존재
📌 Market & Application Value
적용 시장/산업
- 가정용·소규모 태양광(발코니 PV, 마이크로인버터 기반) 모니터링/제어(에너지 최적화, 잉여전력 제어)
- 홈 오토메이션/EMS 연동 시장: MQTT 기반으로 Home Assistant 등과 결합하기 쉬움
https://docs.ahoydtu.de/de/latest/mqtt.html
제품화/서비스 확장 가능성
오픈소스 DTU는 **하드웨어(ESP/RPi + RF + Ethernet/Wi-Fi)**만 준비하면 기능을 구현할 수 있어,
- (A) “DIY 키트”
- (B) “설치형 게이트웨이(로컬 EMS 연동)”
- (C) “클라우드 수집/분석 서비스”
로 확장 여지가 큼.
📌 External Indicators
Github
- Stars : 996
- Forks : 231
- Latest Release : 2025-08-12
Github Issue에 W5500 관련 글이 Open 6개 Close 8개로 “유선 LAN 수요”가 실제 존재함을 간접 증명
AhoyDTU FAQ
AhoyDTU FAQ 에 W5500 관련 QnA가 존재함.
📌 WIZnet Strategic Value
Maker 생태계 메시지(과장 없이 한 문장으로)
- “태양광/에너지 모니터링 같은 실사용 IoT에서, W5500은 ESP32 기반 오픈소스 게이트웨이에 유선 네트워크 선택지를 제공해 설치 다양성을 넓힌다.”
다른 고객·개발자에게 주는 포인트
- Wi-Fi 환경이 불리한 설치(분전반 근처, 금속 함체, 외부함, 잡음 많은 공간)에서 유선 LAN을 쉽게 붙이는 접근은 여전히 유효하며, 커뮤니티에서도 그 수요가 확인된다.
📌 Summary
AhoyDTU는 Hoymiles 마이크로인버터로부터 태양광 발전 데이터를 무선으로 수집하고, 이를 웹 UI, MQTT, JSON 인터페이스를 통해 로컬 네트워크와 외부 시스템으로 유연하게 연동할 수 있도록 설계된 오픈소스 DTU 프로젝트이다. 단순 모니터링을 넘어 출력 제한과 같은 제어 기능까지 포함하고 있으며, ESP8266·ESP32·Raspberry Pi 등 다양한 하드웨어에서 동작해 실제 설치 환경에 맞춘 선택이 가능하다. 특히 v0.8.140 릴리스 이후 Ethernet 코드가 공식 빌드에 통합되면서, ESP32와 WIZnet W5500 조합을 통한 유선 LAN 구성도 현실적인 옵션으로 자리 잡았다. 이는 Wi-Fi 품질이 불안정한 태양광 설비 환경에서 네트워크 신뢰성을 높일 수 있는 방향성을 제시하며, W5500이 오픈소스 에너지 게이트웨이에서 “선택 가능한 유선 네트워크 솔루션”으로 활용될 수 있음을 보여준다. AhoyDTU는 커뮤니티 주도의 실사용 사례와 지속적인 업데이트를 통해, WIZnet 칩이 에너지·설비 모니터링 분야에서 어떻게 실질적인 가치를 제공할 수 있는지를 잘 드러내는 사례라 할 수 있다.
📌 QnA
AhoyDTU는 무엇을 하는 프로젝트인가?
Hoymiles 마이크로인버터와 무선으로 통신해 발전 데이터를 수집하고, 웹 UI/MQTT/JSON으로 외부에 제공하며 일부 제어(출력 제한 등)도 지원하는 오픈소스 DTU이다.
왜 MQTT/JSON 연동이 중요한가?
발전 데이터를 “화면에서 보기”를 넘어, 홈오토메이션/EMS/서버가 재사용할 수 있는 형태로 흘려보내야 자동제어·저장·분석이 가능해진다. Ahoy는 MQTT와 JSON 경로를 제공한다.
W5500은 이 구성에서 어떤 가치를 주나?
ESP32가 Wi-Fi 대신(또는 보완으로) 유선 LAN에 연결될 수 있어, 설치 환경에 따라 연결 안정성을 기대하고자 할 때 선택된다. 실제로 ESP32 + W5500 기반 펌웨어/설정이 이슈에서 반복 언급된다.
커뮤니티 활동은 어느 정도인가?
Stars 995, Forks 232, Issues 219 수준이며 최신 릴리스도 2025-08-12에 게시되어 “운영되는 프로젝트”로 볼 근거가 있다.
이 프로젝트를 도입할 때 현실적인 체크포인트는?
RF 통신 품질(모듈/안테나/전원 안정화), 네트워크 구성(Wi-Fi vs Ethernet), 그리고 MQTT 브로커/토픽 설계가 실제 운영 품질을 좌우한다. MQTT는 브로커 주소 등 필수 설정이 필요하다.
📌 Reference Link
https://github.com/lumapu/ahoy/
📌 Overview
Ahoy (AhoyDTU) is an open-source DTU (data collection and transmission unit) project that communicates wirelessly (RF) with solar inverters (Hoymiles microinverters) to collect generation data (power, current, daily energy, etc.) and to configure control parameters such as output limiting (e.g., Zero Export).
Users can view the collected data through a web UI (browser) or integrate it with external systems (e.g., Home Assistant, EMS, servers) via MQTT or JSON interfaces.
A key characteristic is that it runs on multiple hardware platforms such as ESP8266, ESP32, and Raspberry Pi (as explicitly noted in the community issue templates), and recurring user demand and cases for wired Ethernet configurations (e.g., ESP32 + W5500) are repeatedly observed in issues.
📌 Features
Real-time power generation monitoring + control (output limiting, etc.)
- Reads real-time inverter values (power, current, daily energy, etc.) and adjusts settings such as power output limits.
Web UI + MQTT + JSON integration
- Provides immediate visibility via a browser-based UI and easy integration with external automation systems, dashboards, and servers through MQTT/JSON.
Multi-platform support (ESP8266 / ESP32 / Raspberry Pi)
- Offers a wide range of options, from low-cost ESP8266 to higher-performance ESP32 and Raspberry Pi.
Strong demand and active discussion for wired Ethernet (ESP32 + W5500) configurations
- Specific expressions such as “ESP32 30 pins + W5500 ETH firmware” appear in issue discussions, indicating real-world use of this combination.
Long-term, actively maintained project with continuous releases
- The latest release was published on 2025-08-12 (e.g., v0.8.156), confirming an ongoing maintenance cycle.
📌 System Architecture
Components
- MCU board (ESP8266 / ESP32 or Raspberry Pi): Runs the DTU firmware and handles data processing and integration
- RF module (nRF24L01+ series): Wireless communication with Hoymiles inverters (data collection / control message transmission and reception)
- Network interface
- Wi-Fi (default) or Ethernet (e.g., ESP32 + W5500) for LAN connectivity
- Local / remote services
- Web UI (HTTP): Users access via a browser for monitoring and configuration
- MQTT broker: Publishes data to home automation systems, EMS, or servers (requires topic/broker configuration)
- JSON interface: Allows external programs to query and integrate via an API-style interface
Data flow
Inverter ↔ (RF) ↔ AhoyDTU (ESP / RPi) → (LAN: Wi-Fi or Ethernet) →
- (A) Browser (Web UI)
- (B) MQTT broker → Home Assistant / dashboards / servers
- (C) JSON API consumers (scripts / servers / analytics pipelines)
📌 Role and Application of the WIZnet's Chip
WIZnet chip used: W5500
Role in the network
- Acts as an SPI-based Ethernet controller that allows the AhoyDTU device to connect to a wired Ethernet LAN instead of (or in addition to) Wi-Fi.
- This enables higher-level AhoyDTU features—such as the web UI (HTTP access), MQTT publishing, and the JSON API—to operate over a wired network (the protocols themselves are provided by the project).
Why the W5500 is used
- While there is no explicit statement in the currently available public materials that the project officially mandates the W5500 as a “required” component, the integration of Ethernet code in the v0.8.140 release indicates a clear direction toward supporting wired network options in official builds.
- The W5500 makes it easy to add Ethernet to an MCU via SPI, and is therefore often chosen by users who expect better connection stability in environments where Wi-Fi is unreliable due to shielding, distance, or congestion.
It has not been confirmed that the Ahoy project has officially fixed the W5500 as a mandatory configuration; rather, the ESP32 + W5500 combination is mainly discussed in the form of user-defined setups and firmware variants (such as ETH firmware).
Github Issue
#886 https://github.com/lumapu/ahoy/issues/886
While Wi-Fi is used for testing, there is an opinion that LAN is preferred for actual installations.
Planning to use ESP32 + W5500
A real-world case using ESP32 + W5500
#1049 https://github.com/lumapu/ahoy/issues/1049
#1506 https://github.com/lumapu/ahoy/issues/1506
There are also cases where users directly build their own hardware and connect a W5500 to an ESP32.
📌 Market & Application Value
https://docs.ahoydtu.de/de/latest/mqtt.html
Productization / service expansion potential
Because the open-source DTU can implement its functionality with just the hardware (ESP/RPi + RF + Ethernet/Wi-Fi) in place, it has significant potential to be expanded into:
- (A) “DIY kits”
- (B) “Installed gateways (local EMS integration)”
- (C) “Cloud-based data collection and analysis services”
📌 External Indicators
Github
- Stars : 996
- Forks : 231
- Latest Release : 2025-08-12
GitHub issues related to the W5500 show 6 open and 8 closed items, indirectly demonstrating that there is real demand for wired LAN support.
AhoyDTU FAQ
📌 WIZnet Strategic Value
Maker ecosystem message (one sentence, without exaggeration)
- “In real-world IoT applications such as solar power and energy monitoring, the W5500 expands installation flexibility by providing a wired network option to ESP32-based open-source gateways.”
Key point for other customers and developers
- In installations where Wi-Fi conditions are unfavorable (near distribution panels, metal enclosures, outdoor boxes, noisy environments), the approach of easily adding wired LAN remains valid, and that demand is also being confirmed within the community.
📌 Summary
AhoyDTU is an open-source DTU project designed to wirelessly collect solar power generation data from Hoymiles microinverters and flexibly integrate it with local networks and external systems through a web UI, MQTT, and JSON interfaces. Going beyond simple monitoring, it also includes control functions such as output limiting, and runs on a variety of hardware platforms including ESP8266, ESP32, and Raspberry Pi, allowing users to choose according to their actual installation environment.
In particular, since Ethernet code was integrated into the official build starting with the v0.8.140 release, a wired LAN configuration using the ESP32 and WIZnet W5500 combination has become a practical option. This presents a direction for improving network reliability in solar installation environments where Wi-Fi quality is unstable, and demonstrates that the W5500 can be utilized as an “optional wired network standard solution” in open-source energy gateways. Through community-driven real-world use cases and continuous updates, AhoyDTU serves as a clear example of how WIZnet chips can deliver tangible value in the energy and facility monitoring domain.
📌 QnA
What does AhoyDTU do?
It is an open-source DTU that communicates wirelessly with Hoymiles microinverters to collect power generation data, provides it externally via a web UI / MQTT / JSON, and also supports certain control functions such as output limiting.
Why is MQTT / JSON integration important?
Going beyond simply “viewing data on a screen,” automation, storage, and analysis become possible only when generation data can be reused by home automation systems, EMS, or servers. Ahoy provides MQTT and JSON pathways for this purpose.
What value does the W5500 add in this setup?
It allows the ESP32 to connect to a wired LAN instead of (or in addition to) Wi-Fi, making it a preferred option when connection stability is required depending on the installation environment. In practice, ESP32 + W5500–based firmware and configurations are repeatedly mentioned in issues.
How active is the community?
With around 995 stars, 232 forks, and 219 issues, and with the latest release posted on 2025-08-12, there is sufficient evidence to view it as an actively operated project.
What are the practical checkpoints when adopting this project?
RF communication quality (module / antenna / power stability), network configuration (Wi-Fi vs Ethernet), and MQTT broker / topic design largely determine real-world operational quality. MQTT requires essential configuration such as the broker address.
📌 Reference Link
https://github.com/lumapu/ahoy/
